首页 游戏 策略战棋 超时空星舰无限绿钞版 v0.997.1 安卓版
超时空星舰无限绿钞版 v0.997.1 安卓版

超时空星舰无限绿钞版 v0.997.1 安卓版

版本: 大小:179.34MB 更新时间:2024-12-21T13:09:36 语言:简体中文 类型:策略战棋

游戏简介

游戏介绍

超时空星舰无限绿钞版是一款以像素风格呈现的星际飞船策略游戏,源自Steam上的同名客户端游戏《Pixel Starships》。在游戏中,玩家能够自行设计宏伟的宇宙飞船,并驾驶它去征服太空中的外星人、海盗和虫族等生物,同时探索浩瀚宇宙中潜藏的秘密。

在超时空星舰无限绿钞版里,玩家可以调度各式各样的船员,并为他们分配多种任务。此外,游戏还为每个船员配备了AI指令,使他们能自动进行战斗、采集和探索等活动,十分引人入胜。

游戏特色

1、建造由你自己设计的史诗飞船。

2、横截面整体飞船的战斗操控和紧急策略调整。

3、探索超大宇宙中的未知行星、星系、太空的秘密。

4、招聘训练船员,为不同的房间需求配置专属船员。

5、为系统和船员分别编程设置情境AI指令,允许自动战斗和离线游戏。

6、控制和管理飞船的能力与资源分配。

7、与其他真人玩家进行对战掠夺资源或发展外交。

8、构建并部署支援艇来增强你的飞船。

9、完成众多的任务与参与各种赛事。

10、征服太空中的外星人、海盗、虫族。

11、建立研究中心,研究特殊玩法、武器、能力、技术。

12、结成舰队,并与您的朋友并肩作战取得胜利。

13、用纳米涂料和贴纸装点你的个性飞船。

14、打造市场,自由定价物品与线上玩家交易。

游戏亮点

1.多样化的战舰任你选择,带你体验射击的无限乐趣!

2.全球首款在线上宇宙战略对战的太空飞船管理游戏。

3.不断巩固和提升您作为一名星舰船长,在浩瀚宇宙中的地位。

4.星际类的冒险玩法让游戏过程更加的丰富。

5.在像素星舰,您将全面管理和运营一艘宇宙飞船。

超时空星舰兑换码大全

一、最新兑换码

QRBN9W7QQDRE7FW3OP

P7R26NJ60ZLTS075U7

2TEQK21NU8BVLOZVPZ

CSKXJ2023

二、预约兑换码

CSKXJ666

CSKXJ888

三、活动兑换码

CSKLT999

超时空星舰兑换码在哪输入?

1、首先进入到游戏大厅,然后点击右上角的【锤子】标志进入到设置页面。

2、然后点击选择兑换码的选择,输入进去就可以啦

新手攻略

超时空星舰新手推荐

银河联邦基础船

联邦派系是你在像素星际飞船中选择的 3 个入门派系之一,另外 2两个是海盗和外星人。联邦非常适合初学者,因为它具有高网格空间潜力、四四方方的形状和黑色网格线。

联邦飞船是新玩家的福音。它的空间是一个长方形,这个形状使联邦派系在设计你的船时更容易使用

海盗派系基础船

海盗派系是像素星舰中可用的 3 个入门派系之一。由于海盗是他们的职业选择,与他们相关的大多数装备和船员都是战斗性角色。他们的星际飞船内部是凹形的,中间部分很紧,左右区域更大。

海盗船是三个玩家派系中船舱较小的一个,因为它们的空间通常有限。海盗船好在可以在游戏早期,路过的位置中途刮过,但一旦你在游戏到达后期,更换船只会是更明智的选择。

外星人派系基础船

外星人派系是您在像素星际飞船中选择的 3 个入门派系之一;另外两个是海盗和联邦。与其他入门派系相比外星人拥有最多的网格。尽管它的使用率低,复杂的船舶设计和笨拙的垂直形状,导致它成为高玩家最好的船只之一。

将外星人船与其他派系区分开来的主要区别在于垂直船的设计。这些令人难以置信的高船总是需要许多升降机,因为没有它们,许多房间将无法进入。一种常见的策略是将非战斗重点房间放置在船的底部,以尽量减少所需的升降机数量。

游戏攻略

超时空星舰船员属性攻略

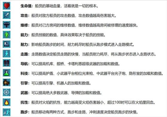
你可以在船员档案看到船员的属性,不同的属性代表船员不同的能力值,通过将船员放置到健身房或学院进行训练,可以增加属性值。下图的绿色数字既通过训练获得。

不同的能力可以对房间产生不同的效果,训练哪个属性?指示船员修复还是进攻?设置怎样的AI指令?船员匹配哪个房间更优,是你需要深度研究的问题!

属性介绍:

船员装备:

你可以为船员穿上装备,装备可极大增强船员的属性。

装备包含头盔、护甲、饰品、腿甲、武器,目前几乎所有船员只能穿两件装备,不同的船员的可装备位置是不同的哦。

只有船长可穿满5件装备,其中也是只有船长才能装备宠物。

你可以通过材料合成或购买获得装备。

术语大全

一、基础房间属性术语(无电力需求房间)

需求级别:使用这个房间所需的最低舰船等级。

防御:减少受到的伤害。

容量上限:存储物品量的上限/最大建造队列或者资源产品储量。

生产效率:房间的生产速度。

生产类型:由房间产生的资源类型。

房间属性:指出该房间船员的哪种能力值会对房间造成影响。

特定房间的专用术语:

打捞(产出):奖励调节器产出值。(采矿挖掘室/原油萃取室)

驻军:可向舰队借用的船员数量。(联盟公会)

捐赠最大值:可向舰队捐赠的最大船员数量。(联盟公会)

逃跑:影响战斗中你逃跑的几率。(舰桥)

智能指令最大值:增加每个房间/船员的人工智能指令总条数。(指挥室)

(升降)速度:可承载船员在电梯设备之里升降通行的速度(电梯)

训练等级:为训练室解锁更高级的训练。(健身房/学院)

装甲:房间提供给相邻房间的防御加成。(装甲)

DNA容量:可以为房间储存的最大DNA点数。还影响到从战场收获中获取的资源的储存量。(生物回收)

最大榨汁次数:可回收的最大船员数量。当DNA点数被使用时,这个计数被重置。(生物回收)

二、有电力需求房间的其他属性术语

最大电力:在战斗中分配的最大电量。

装填速度:在战斗中该房间激活后重新加载的时间。

射程:攻击敌方目标的最大射程。

单价:重新装填或充能的花费。

冷却时间:从房间激活后到再次就绪之间的延迟时间。不受船员能力的影响。

部署上限:可部署物品量的上限。

特定房间的专用术语:

能源输出:在战斗中房间提供的电力数量。(电力室相关)

护盾:在飞船受到损坏前护盾能承受的非导弹类攻击的伤害。(护盾室)

恢复:护盾被激活后可保存的护盾血量。(护盾室/护盾电池)

闪避:决定星舰躲闪躲避射弹武器攻击的能力。即时伤害是不能回避的。(引擎)

治愈:船员在房间内恢复的生命量。(医疗室)

船员伤害:在目标房间内对船员每次攻击的伤害值。(安全门)

探测:激活时,敌方船只隐形时间的缩短量。(雷达)

隐身:激活期间飞船将启用隐身系统。此时, 飞船不再受到攻击,同时也无法攻击敌人。(隐形生成器)

三、武器状态术语

系统伤害:对目标房间每次攻击的伤害值。

穿甲伤害:忽略目标房间的防御,对房间直接造成的伤害值。

船体伤害:对飞船每次攻击的伤害值。

护盾伤害:对飞船护盾每次攻击的伤害值。

船员伤害:在目标房间内对船员每次攻击的伤害值。

船体百分比伤害: 对敌舰造成舰船总生命的百分比伤害。

单次装填连射数:在一次攻击中开火的次数。

连发延迟:每次射击之间的延迟。

电磁炮:造成目标房间内产生持续的电磁脉冲干扰,使其瘫痪。

燃烧:燃烧会对目标房间造成多次伤害。每秒燃烧损伤按照剩余燃烧时间的比例计算。

建造时间:补充或建造某单个物品(飞机,导弹,加农等弹药)所需要的时间。

移动速度:战机、弹药等攻击型物品飞行中的速度。

防空炮对敌方战斗机造成的伤害:战机损伤。

游戏信息

  • 游戏大小:179.34MB
  • 当前版本:
  • 系统要求:android 、iOS
  • 是否收费:免费
  • 游戏语言:简体中文
  • MD5:e45a996400867c856370cea3b8bc3779
  • 权限说明:点击查看
  • 隐私说明: 点击查看

同类推荐

更多
实时热词
评价
写评价
6.1
玩家好评
63.77%
用户评分